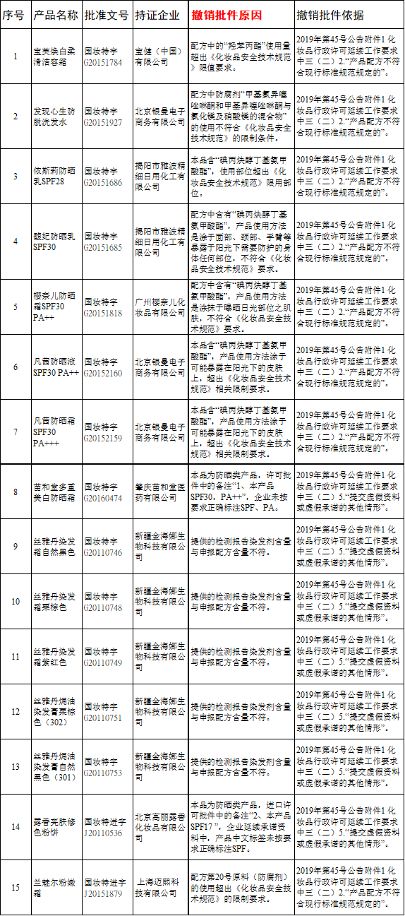
12月4日,国家药监局发布关于撤销部分承诺制延续特殊用途化妆品行政许可批件的公告(2020年第131号)
公告显示:国家药品监管局依据《关于实施特殊用途化妆品行政许可延续承诺制审批有关事宜的公告》(2019年第45号)要求,组织开展特殊用途化妆品行政许可批件延续申报资料技术审查,发现产品名称为“宝芙焕白柔滑洁容霜”(批准文号:国妆特字G20151784)等15个特殊用途化妆品,存在不符合产品安全性相关规定要求等违法违规情形,国家药监局依法予以撤销批准文号。
自本公告发布之日起,相关产品不得继续生产或进口销售,企业涉嫌存在的违法违规行为,由所在地省级药品监管部门依法予以查处。
