欢迎访问广州新美净化工程有限公司 !
服务热线:
020-36791215 15018732185
网站首页
工程案例
化妆品相关证件办理
食品各类相关证件办理
医疗器械相关证件办理
办公室设计装修
GMPC/ISO22716/GMP培训认证
无尘车间设计装修
精英团队
企业架构
总工程师
工程精英
设计团队
关于我们
公司简介
企业文化
荣誉资质
新闻中心
公司新闻
行业动态
联系我们
联系方式
招聘信息
切换导航
首页
工程案例
化妆品相关证件办理
食品各类相关证件办理
医疗器械相关证件办理
办公室设计装修
GMPC/ISO22716/GMP培训认证
无尘车间设计装修
精英团队
企业架构
总工程师
工程精英
设计团队
关于我们
公司简介
企业文化
荣誉资质
新闻中心
公司新闻
行业动态
联系我们
联系方式
招聘信息
首页
>
新闻中心
>
行业动态
新闻中心
News Center
公司新闻
行业动态
联系方式
电话:020-36791215
邮箱:752596674@qq.com
传真:020-36791215
地址:广州市白云区 嘉禾望岗德汇科技园E幢508
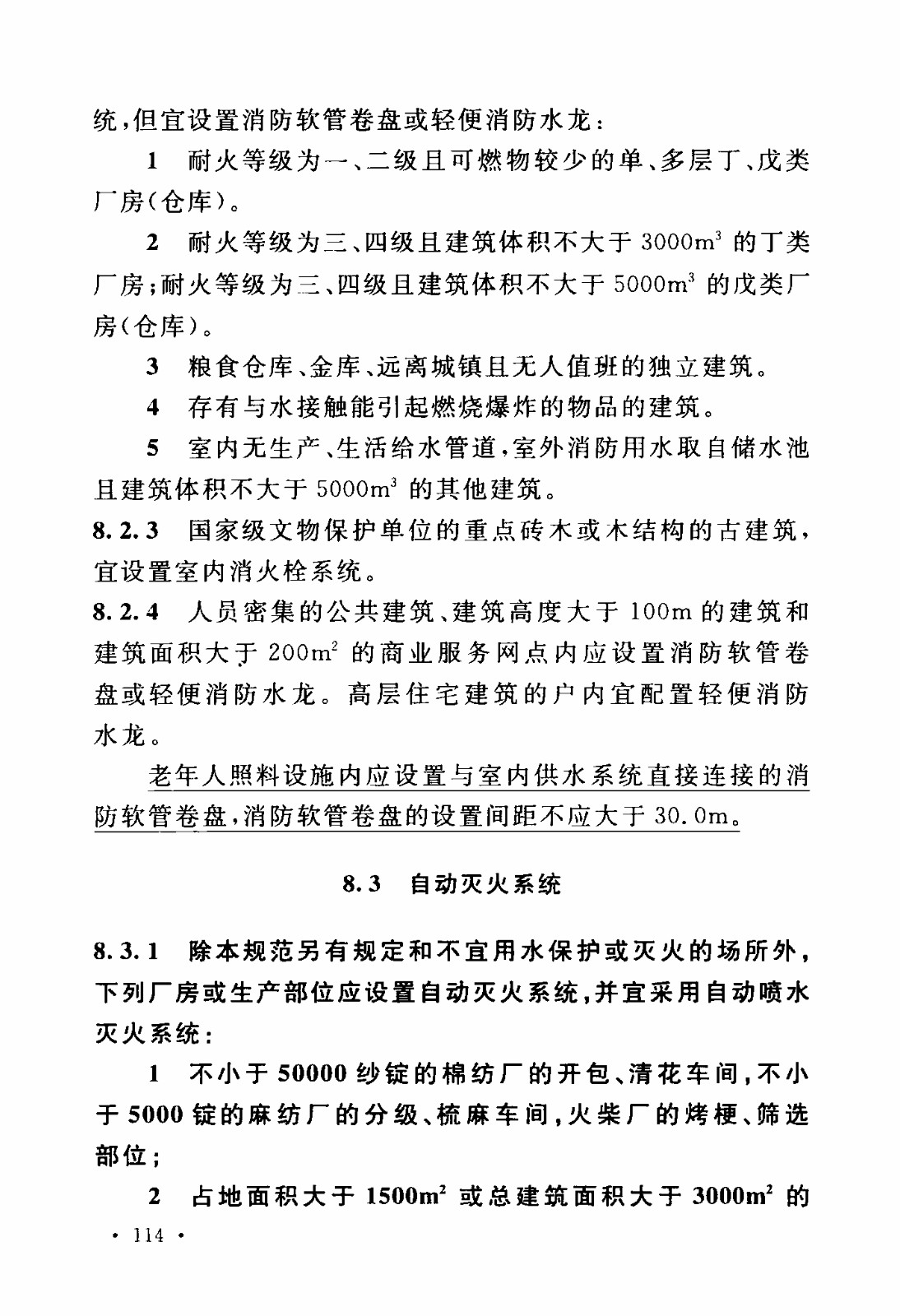
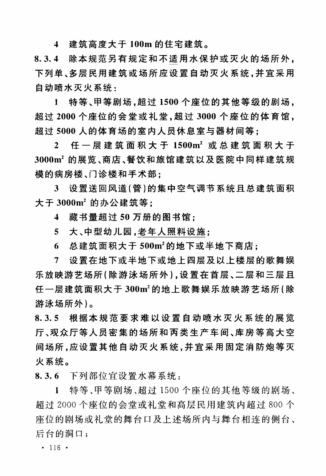
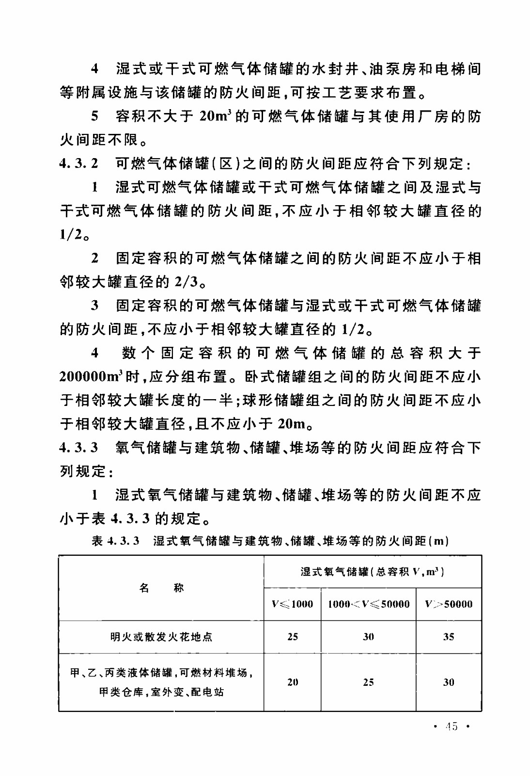
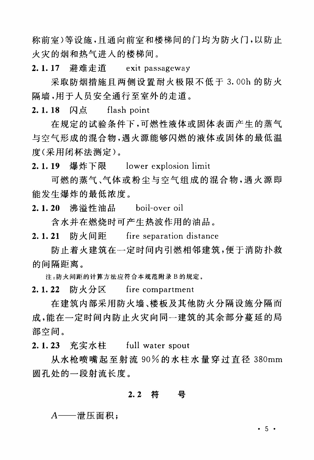
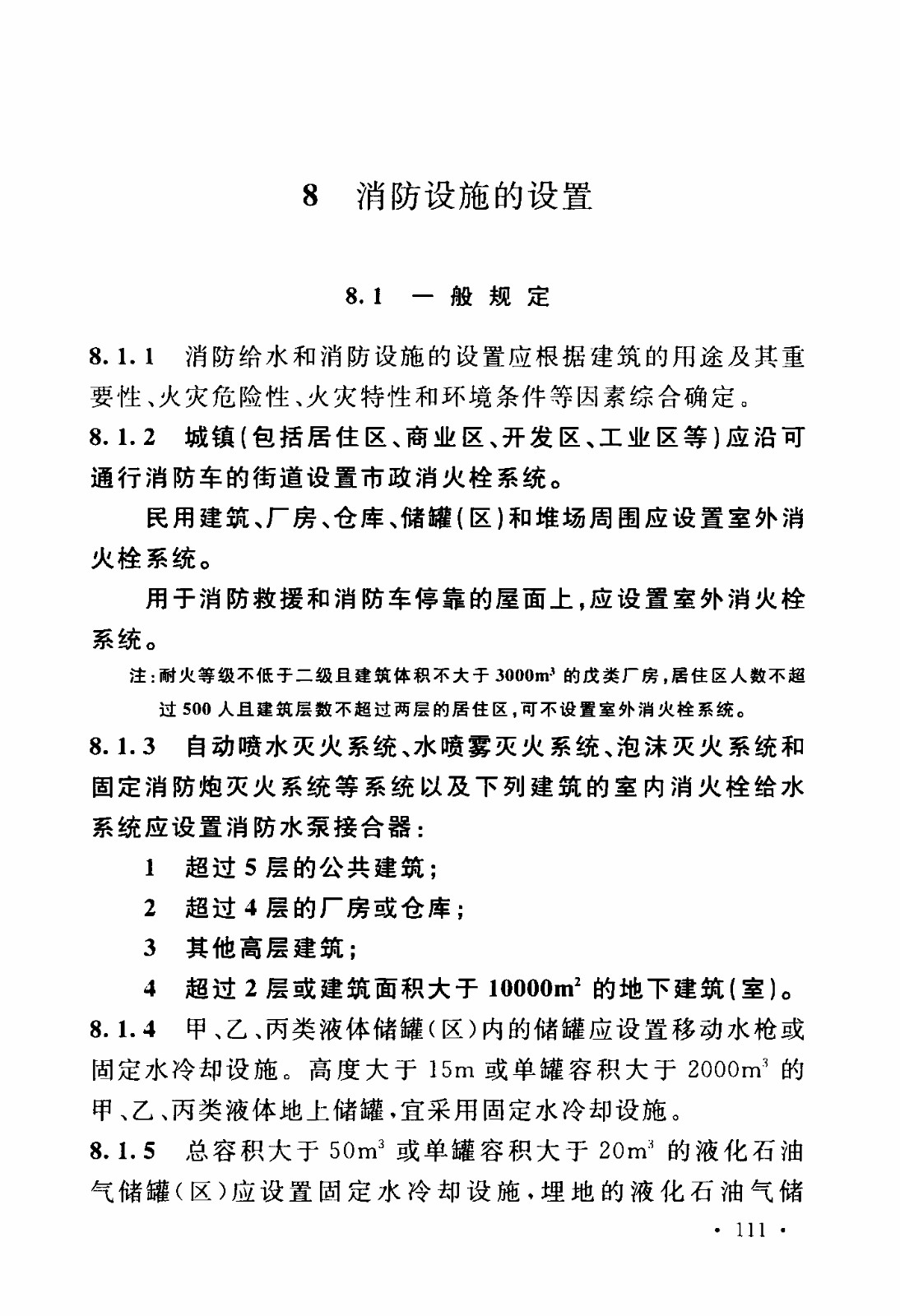
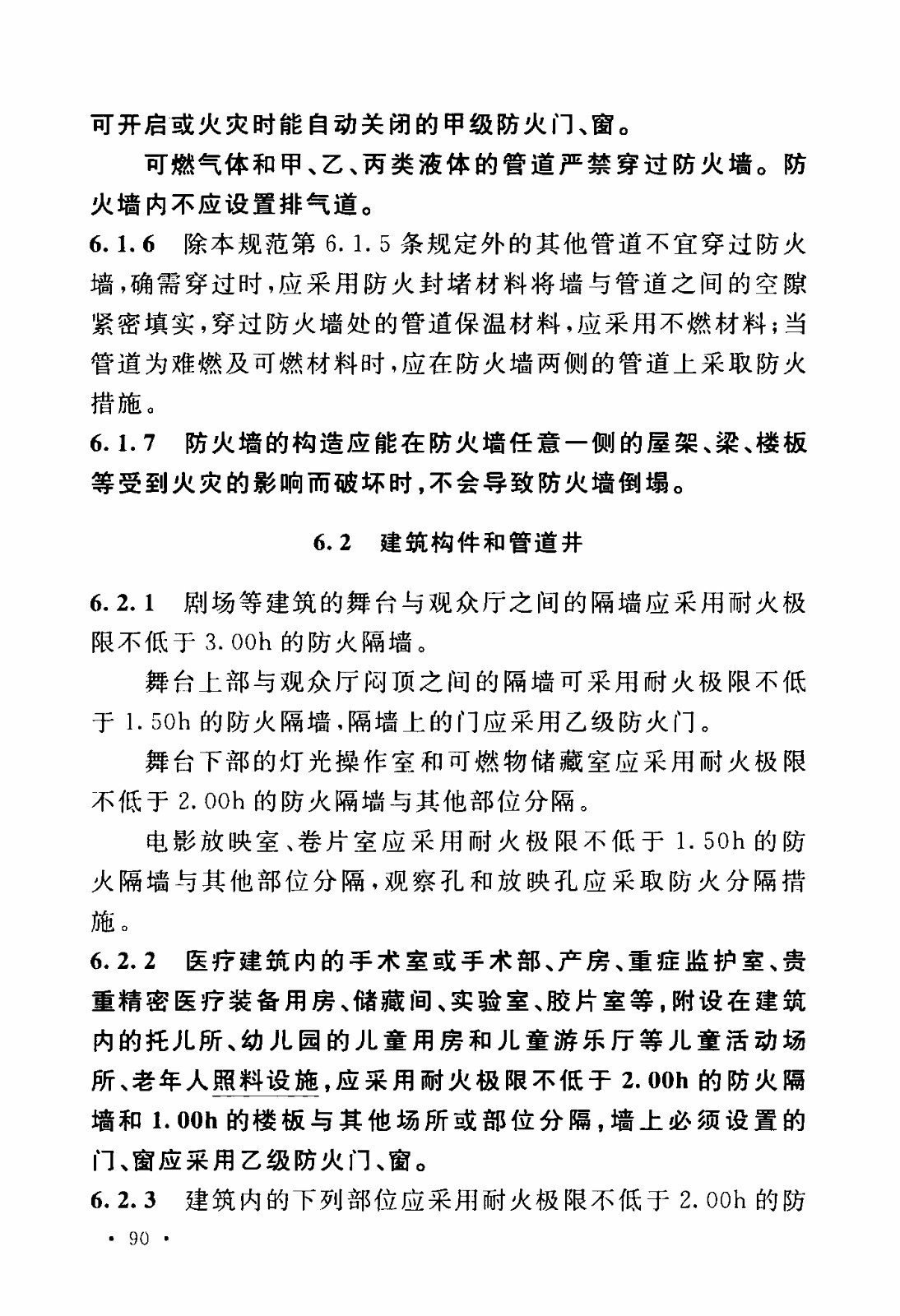
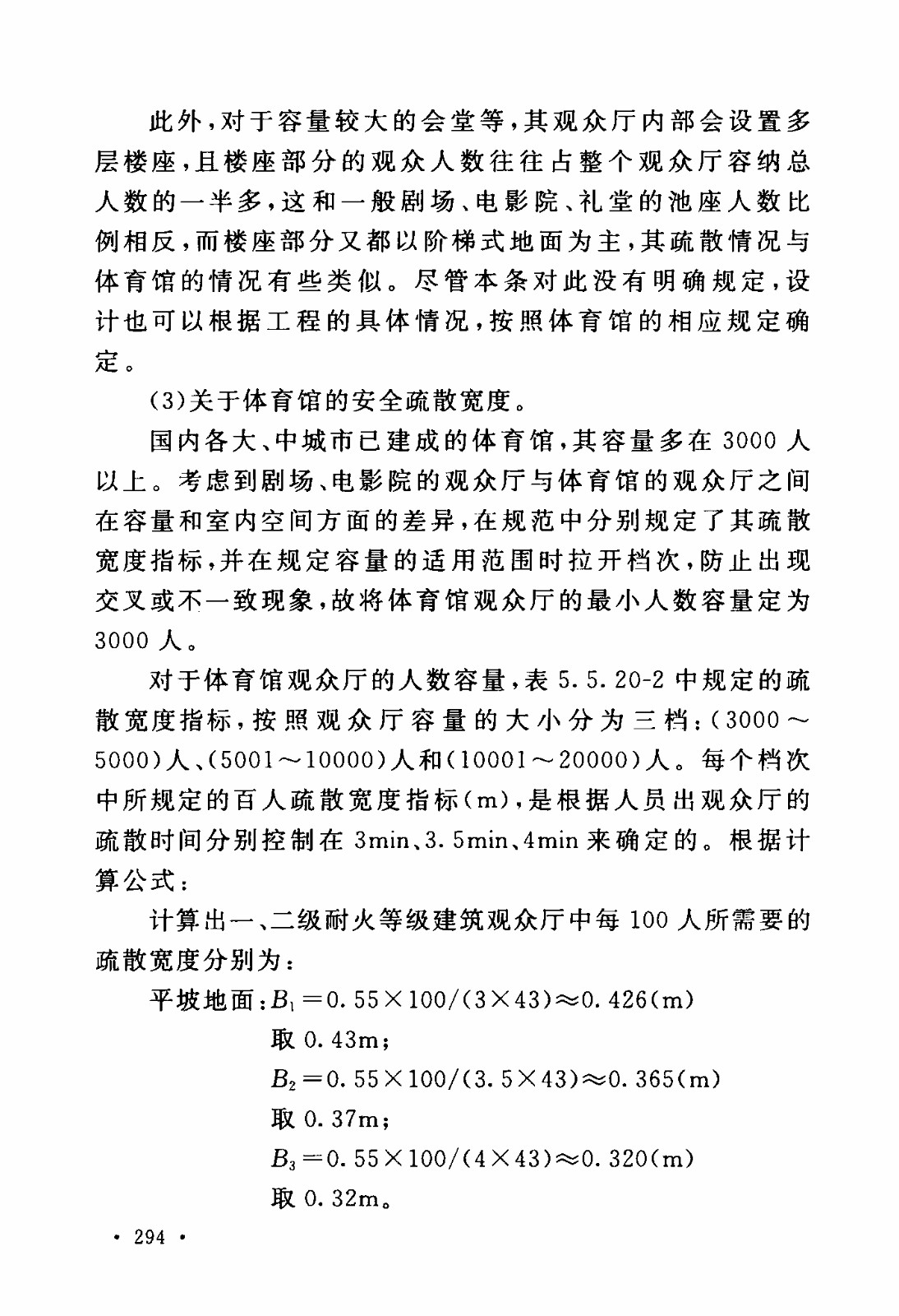
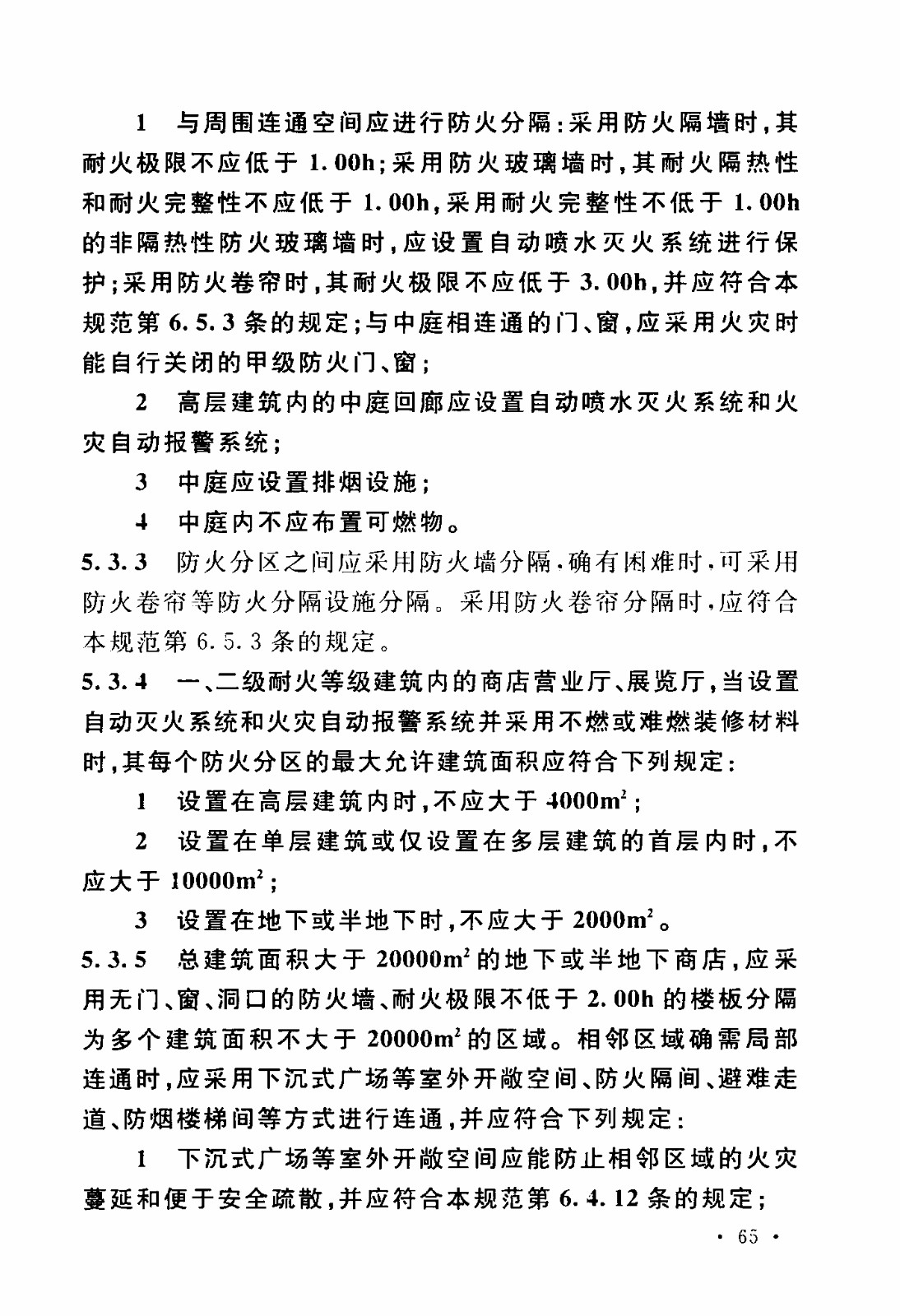
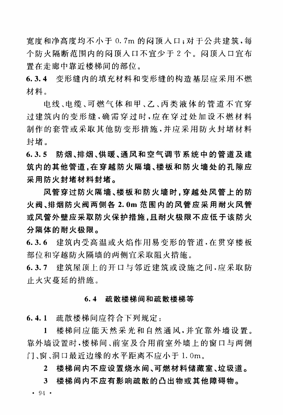
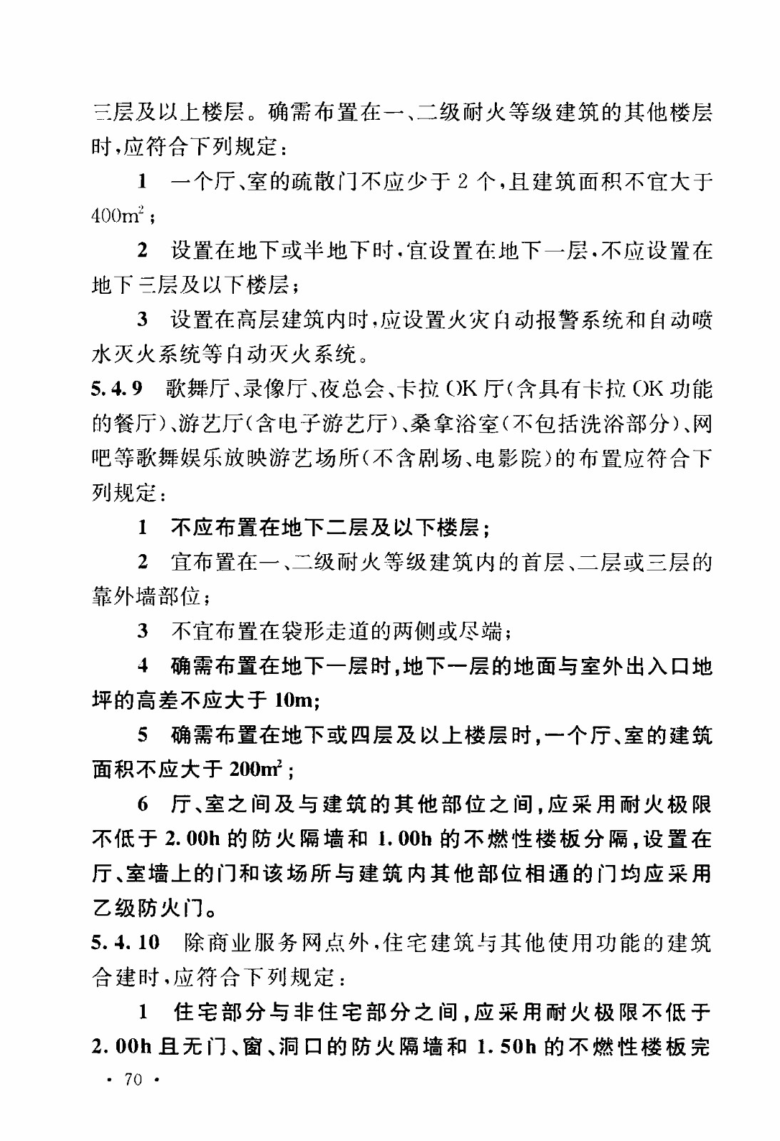
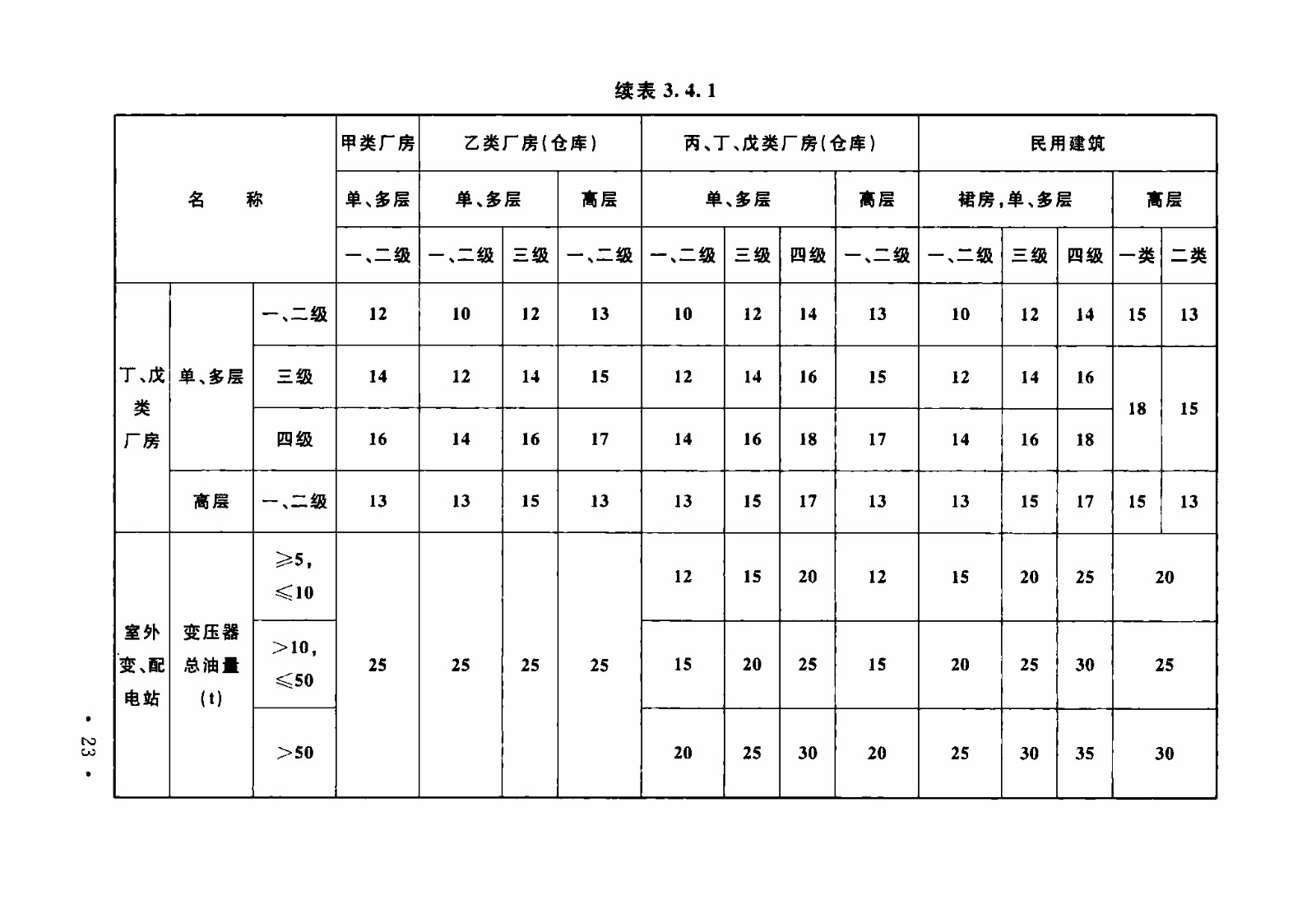
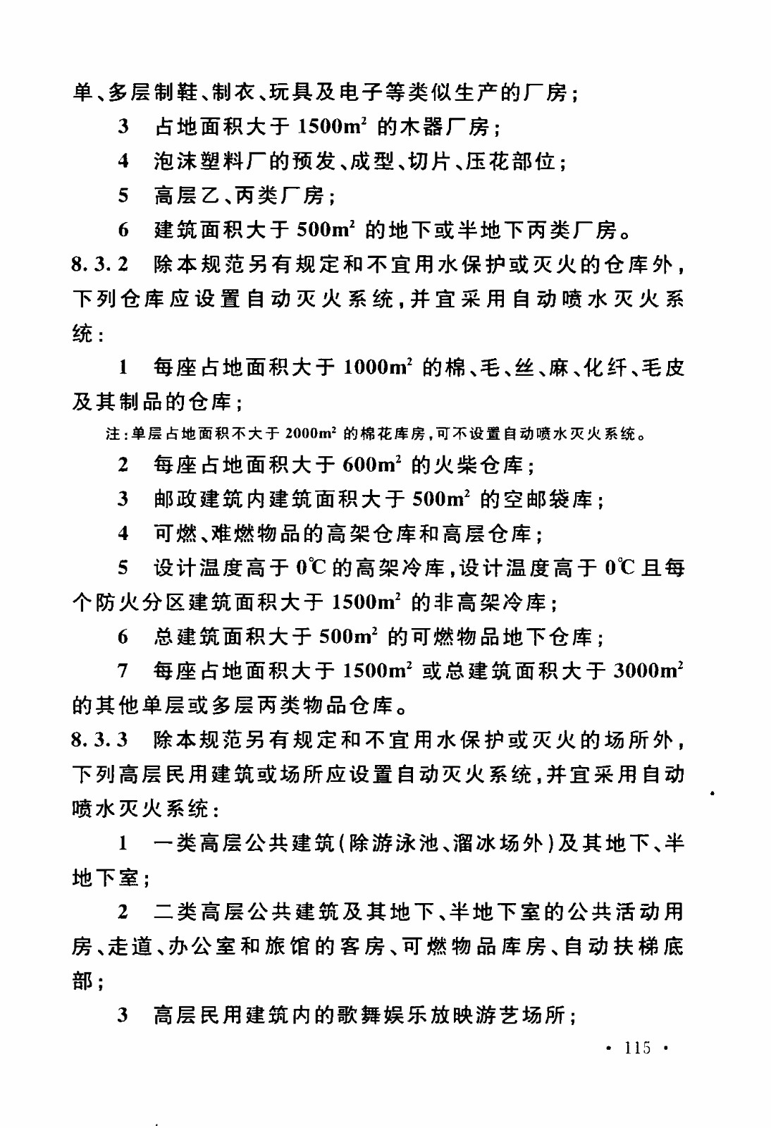
GB 50016-2018年版 建筑设计防火规范
2018-11-21
来源:
上一个:
热烈祝贺福建沙县工地开工
下一个:
洁净空调系统施工注意要点
相关新闻
化妆品医美行业周报:上美股份25年业绩超预期...
花柏禾推出麦角硫因抗皱精华贴新品 重构眼...
六神花露水焕新上市——致敬36载国民记忆,匠...
雅诗兰黛集团以“人才力”绘就美妆新境蓝图...
花王阐明导致敏感型肌肤知觉过敏的一种机制...
花王阐明导致敏感型肌肤知觉过敏的一种机制...
跨越千里的微笑守护 屈臣氏助唇颚裂患者重...
花王阐明导致敏感型肌肤知觉过敏的一种机制...